
摘 要:近年來,隨著數據中心的迅猛發展,數據中心的能耗問題也越來越突出,有關數據中心的能源管理和供配電設計已經成為熱門問題,合理可靠的數據中心配電系統方案,是提高數據中心電能使用效率,降低設備能耗的合理方式。結合相關技術規范分析某數據中心新舊配電方案的利弊,為新型模塊化機房的設計提供參考。
關鍵詞:數據中心;末端配電;列頭柜
1 概述
伴隨科技的發展,數據中心的數量、規模、功率密度不斷增加,建設等級不斷提高,而配電系統作為數據中心重中之重的環節,斷電或低質量的供電都可能造成服務器宕機從而造成損失。如何優化設計提高數據中心供電的安全可靠性,以確保電子信息系統不間斷穩定運行,成為數據中心設計者面臨的重要課題。對比傳統供配電方案,是否有安全經濟、運行更穩定的供電方案是設計者在意的問題。
2 數據機房末端配電方案
項目概況
某數據中心總建筑面積為1906.24㎡,其中數據中心總建筑面積為210.6㎡,包括1F數據機房、1F通信機房。功能區域包括主機房(機房、通信機房)、管理區(辦公室、互聯網設備間等)和輔助用房。
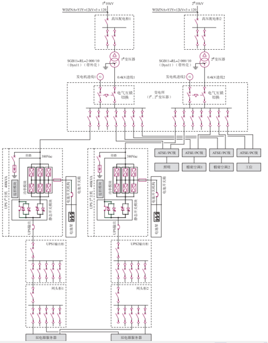
傳統配電方案一
10kV高壓電源分別由2路不同變電站市電引來,高壓和低壓不聯絡,第三電源由動力中心柴油發電機引來,主備用電源和發電機電源在變壓器出線處切換,保證數據中心用電設備可靠用電??紤]單臺發電機容量遠遠小于2500kW,且發電機臺數也未達到10臺以上,故選用0.4kV低壓發電機組。0.4kV發電機組中性點應采用直接接地方式,且發電機星形點之間連接的導體應保證絕緣。數據中心共設2套400kVAUPS系統,組成2N容錯型系統。雙回路、雙輸出柜可為數據中心電子信息設備、工位插座供電。UPS系統的蓄電池可為全部①級負荷提供15min的持續供電。數據中心的服務器單機負荷按照3kW考慮,大負荷不超過4kW。為避免數據中心UPS在電源切換過程中故障影響重要負荷的正常工作,市電與柴油發電機的切換開關ATS應采用PC級且中性線重疊切換的四級開關。

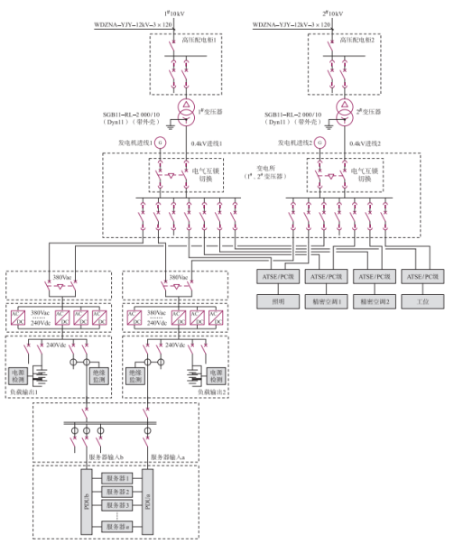
新型供配電方案二
隨著技術創新,綠色節能理念的倡導,國際TGG組織提出了數據中心電力使用效率的衡量指標PUE。PUE是數據中心消耗的所有能源與IT負載使用的能源之比,是DCIE的反比。PUE=數據中心所有設備能耗/IT設備能耗,PUE是一個比值,基準是2,越接近1表明能效水平越好,代表一個數據中心的綠色化程度越高。
通過大量數據分析得出高壓直流(High-voltagedirectcurrent,HVDC)供配電系統、交直流一體供配電系統、UPS+HVDC的工作效率較高,能提高數據中心節能指標。

3 新老供電方案對比
UPS供電系統的輸出為工頻,濾波損耗較大,HVDC為高頻濾波且占地面積更小。UPS的電池在輸入端,如果UPS本身發生故障,負載依然會發生停電;而HVDC的電池在輸出端,即使HVDC本身發生故障,電池仍然可以給負載供電,保障不間斷供電。UPS系統供電系統要比HVDC供電系統中間環節多,HVDC蓄電池直接和母線相連,省去了逆變環節,而每多級中間環節就會導致變換效率降低,從而導致能耗增加。
4 安科瑞針對HVDC方案推出的解決方案
安科瑞公司AMC16Z系列直流配電監控裝置是專門針對于數據中心服務器電源管理設計的測量裝置。該裝置設計小巧,能夠對A+B兩路進線和192路出線的全電參量參數、輸入輸出開關及防雷器狀態等實時監測,所有測量通道的告警閾值均可單獨設定,出線越限事件立即觸發系統聲光告警,并且可以搭配絕緣檢測模塊,可以檢測直流系統母線及支路的絕緣狀態進行在線實時的監測與管理,在傳統儀表的體積上實現了監控回路的高度集成。
產品型號

系統組網圖

搭配采集霍爾

5 總結
安科瑞長期對數據中心行業進行全方面的內外部環境分析,對國家政策、行業未來發展趨勢進行行業熱點分析,預測未來的行業發展方向,同時完善自身行業的各種應用解決方案,分析不同客戶需求,滿足不同客戶的應用需求。
聯系我們
江蘇安科瑞電器制造有限公司 公司地址:江陰市南閘鎮東盟工業園區東盟路5號掃一掃 更多精彩
微信二維碼
微信公眾號