
摘要:介紹洛陽泉舜財富中心遠程預付費電能管理系統,采用智能預付費電能表DTSY1352-NK進行遠程分合控制,達到預付費使用功能。系統采用現場就地組網的方式,組網后通過現場總線通訊并遠傳至后臺,通過Acrel-3200型遠程預付費電能管理系統實現配電回路用電的收費和能效管理。
關鍵詞:預付費電能表DTSY1352-NK;Acrel-3200型。
1 概述
本項目為洛陽泉舜財富中心提供解決方案。本項目共有預付費電能表DTSY1352-NK 79臺,針對7到35層用電實現用電的智能化管理,通過安科瑞終端預付費電能計量表計DTSY1352-NK來計量每個房間的用電量,以保證先收費后用電。
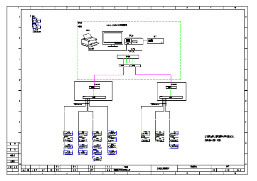
2 系統結構
本系統主要實現洛陽泉舜財富中心遠程預付費電能管理,對配電箱的末端用戶配電系統進行收費管理;監控現場79臺DTSY1352-NK,485總線手拉手連接到采集器,通過光纖到后臺,實現總線上儀表與監控主機的數據連通,完成收費管理的系統功能。
本監控系統采用分層分布式結構,即站控層,通訊層與間隔層;如圖(1)所示:

圖(1)網絡拓撲圖
間隔設備層主要為:預付費多功能電表。這些裝置分別對應相應的一次設備安裝在電氣柜內,這些裝置均采用RS485通訊接口,通過現場MODBUS總線組網通訊,實現數據現場采集。
網絡通訊層主要為:串口服務器,其主要功能為把分散在現場采集裝置集中采集并傳至站控層,完成現場層和站控層之間的數據交互。
站控管理層:設有高性能塔式服務器、顯示器、UPS電源、打印機等設備。監控系統安裝在服務器上,集中采集顯示現場設備運行狀況,以人機交互的形式顯示給用戶。
以上網絡儀表均采用RS485接口和MODBUS-RTU通訊協議,RS485采用屏蔽線傳輸,一般都采用二根連線,接線簡單方便;通訊接口是半雙工通信即通信的雙方都可以接收、發送數據但是在同一時刻只能發送或接收數據,數據傳輸速率為10Mbps。
RS485接口是采用平衡驅動器和差分接收器的組合,抗噪聲干擾能力增強,總線上允許連接多達30個設備,傳輸距離為1.2km。
3 遠程預付費電能管理主要功能
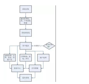
整個系統軟件設計分為三個大塊,分別是集中抄表服務系統,遠程預付費電能管理系統,以及用戶查詢系統。
集中抄表服務程序常年運行,不間斷定時對所有表進行遠程抄表;遠程預付費系統包含所有開戶、售電、遙控及報表功能。主要特點如下:
a.快速配置,即裝即用:
b.將電表和通訊管理機配置導入系統就可以使用;
c.遠程集中抄表:免去人工抄表,電表狀態實時性可準確到3分鐘以內;
d.支持單獨計價、多費率、階梯電價:可對每塊電表單獨設置電價、費率和階梯電價;
e.遠程售電:財務集中管理,電量實時下發;
f.遠程控制:可對任意一塊電表執行遠程拉閘或保電等一系列遠程控制操作,方便管理;
g.能耗分析及查詢:用戶和管理員都可查詢預付費表或各類接入的計量儀表每天的用能狀況;
傳統的IC卡預付費售電管理系統實現了先交費后用電的管理模式,但由于抄收電表數據依賴于購電卡,用戶用電數據滯后于發生時間,不僅需要人工抄表,也無法有效進行用電管理、監控和實時控制。
利用遠程預付費電能管理系統,無需IC卡,可以實現計算機遠程集中抄表、實時監控、遠程充值和遠程控制,物管部門即可完成整個抄表、收費、控制和核查工作,實現高度信息化和自動化,大大提高用電營銷管理效率和水平,節約人力物力的同時,也提高了經濟效益。
4 案例分析
洛陽泉舜財富中心遠程預付費電能管理系統,樓層分配電箱采用安科瑞公司DTSY1352-NK,該儀表主要測量電度值、剩余電量、剩余金額等電參量。
現場實現了以下功能:
4.1 集中抄表服務系統
集中抄表服務程序包含三大模塊,除了常年運行的定時對所有儀表進行集中遠程抄表以外,還集成了報警短信發送服務,能將電費金額預警和欠費預警自動生成手機短信自發送給對應的用戶,該功能需要與硬件配合使用。
系統默認半小時對所有表進行一次遠程集中抄表,時間間隔支持個性化配置。
4.2 遠程預付費電能管理系統
本系統分為五大模塊,分別是操作員登陸模塊、系統配置模塊、用戶(商鋪)管理模塊、售電管理模塊,系統大致運行和操作流程如下:

本系統所有的報表及記錄查詢,都支持excel格式導出的功能。
a)登陸管理:管理操作員賬戶及權限分配,查看系統日志等功能;
b)系統設置:對建筑、儀表及默認參數進行配置;
c)用戶管理:對商鋪用戶執行開戶、銷戶、遠程分合閘、抄表導出及記錄查詢等操作;
d)售電管理:對已開戶的表進行遠程售電、退電、沖正及記錄查詢等操作;
系統針對商鋪開戶不僅支持一戶一表,也支持一戶掛多表的需要;同時支持和解決了項目改造后新老表切換時,老表金額轉入的問題;支持峰谷電價,支持一表一電價;可對單表設置功率過載的閾值,也支持設置單表金額報警的兩級閾值。

批量遠程操作場景中,系統提供了多項功能,針對開戶、報警1、報警2、欠費、未開戶、失聯狀態都有不同的顏色顯示;并且支持遠程對儀表進行遙控,遙控的命令類型如下:
1.電價下發;2.設置下發(下發報警金額閾值和過載功率閾值);3.保電(強制儀表合閘);4.恢復預付費(欠費自動跳閘的模式);5.拉閘(強制斷電);6.抄表導出(導出當前所有表狀態為EXCEL)

系統還將電能計量儀表接入系統,進行遠程集中抄表后,提供了輔助的能耗查詢報表,為能耗分析、用能比對和安全用電提供強有力的依據。該功能用于替代部分能耗分析和管理系統的功能。

系統還提供了多個報表以供查詢,分別是日/月/年財務銷售統計報表、失聯表/通訊管理機查詢報表、能耗查詢報表、實時報警/歷史報警查詢報表,支持導出。以下是財務報表和預付費表日用能查詢報表:

5 結束語
建筑智能化管理是當下的主流趨勢,在當下的主流智能配電系統的普及的市場情況下,更多資費管理和系統結合的需求成為市場的主流聲音。
從物業管理方的角度,業主的用能繳費一直是一個復雜的課題。首先是各個業主繳費時間的不統一,繳費的方式不統一,迫使物業管理方在此部分要花費大量的人力物力去維護相關信息,收繳相關費用。
針對市場的主要痛點,我公司特提供成套的預付費解決方案,系統不但可以預收電費,實現“先交錢、后用電",又可針對用戶用電性質不同可在電力供應緊張或響應政府關于“節能減排"等號召時有選擇性的進行限電。現場通過遠程預付費的系統,實現了先交費后用電,可以避免物業公司的電費墊資問題。
聯系我們
江蘇安科瑞電器制造有限公司 公司地址:江陰市南閘鎮東盟工業園區東盟路5號掃一掃 更多精彩
微信二維碼
微信公眾號